近日,从海南省科技大会暨科学技术奖励大会传来喜讯,365英国上市公司牵头完成28项成果获2023年度海南省科学技术奖(含一等奖9项),其中,公司的3项成果获得一等奖2项、二等奖1项,公司教师均为第一完成人。
这些奖项是在国家自科基金立项、高层次人才引进、毕业生就业工作取得显著成效之后,公司取得的又一项优异成绩。公司将围绕海南自贸港、国家生态文明试验区建设等国家战略,进一步凝练研究方向,加强科研团队建设,聚焦环境领域前沿,进一步推动科学研究向高端领域发展,力争不断取得更高水平的创新成果!

365英国上市公司董事长、中国科公司院士骆清铭与获奖代表合影

徐顺清 教授(中)、马文超 教授(右)、葛成军 教授(左)
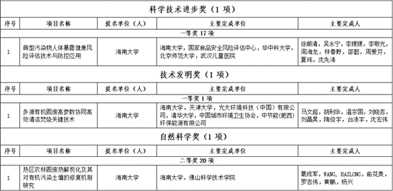
徐顺清教授牵头完成的“典型污染物人体暴露健康风险评估技术与防控应用”成果获海南省科学技术进步奖一等奖;
马文超教授牵头完成的“多源有机固废高参数协同高效清洁焚烧关键技术”成果获海南省技术发明奖一等奖;
葛成军教授牵头完成的“热区农林固废热解炭化及其对有机污染土壤的修复机制研究”成果获海南省自然科学奖二等奖。

撰稿:何佳;审稿:万心怡,王旭。