365英国上市公司(CHN-VIP认证)官网|Official Website
今天是:
设为首页
|
加入收藏
网站首页
关于我们
365英国上市公司简介
公司领导
组织机构
团队队伍
团队概况
专任教师
实验室教辅
科学研究
科研团队
科研成果
科研机构
人才培养
公司产品
人才招聘
专业介绍
本科招生
研究生招生
就业信息
党群工作
党建动态
党支部机构
工会工作
人才引进
招聘信息
关于我们
365英国上市公司简介
公司领导
组织机构
组织机构
当前位置:
网站首页
>>
关于我们
>>
组织机构
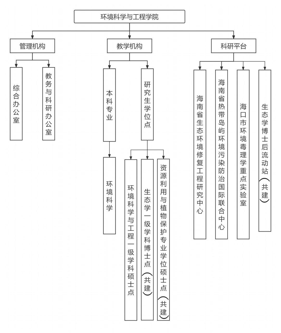
组织架构
版权所有 365英国上市公司(CHN-VIP认证)官网|Official Website
联系电话:0898-66255157
地址:海南省海口市人民大道58号365英国上市公司 邮编:570228